Keys to Co-Evolving a Bright Future Now

Keys to Co-Evolving a Bright Future Now

Home
Notes
BFNow Self-Study
Media Library
Archive
About
Build Your Essential Capacities
for Navigating Complexity and Co-Evolving The Future
Apr 28 • Robert Gilman

February 2026

Building Essential Capacities
Register by Mar 2
Feb 9 • Robert Gilman
Co-Evolving the CulturalOS
A system for accelerating cultural transformation
Feb 7 • Robert Gilman

July 2025

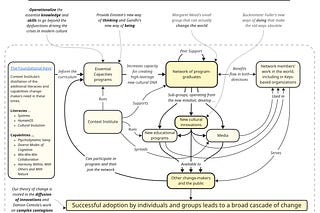
BFNet as a Platform for Change
BFNow Self-Study Module 6 - Exploration 5
Jul 5, 2025 • Robert Gilman
Being a Co-Evolver
BFNow Self-Study Module 6 - Exploration 4
Jul 5, 2025 • Robert Gilman
Diffusion of Innovations
BFNow Self-Study Module 6 - Exploration 3
Jul 5, 2025 • Robert Gilman
Cultural Evolution
BFNow Self-Study Module 6 - Exploration 2
Jul 5, 2025 • Robert Gilman
Complex Adaptive Systems
BFNow Self-Study Module 6 - Exploration 1
Jul 5, 2025 • Robert Gilman
How Change Works
BFNow Self-Study Module 6 – Overview
Jul 5, 2025 • Robert Gilman

May 2025

Collaboration
Introducing BFNow Self-Study Module 5
May 29, 2025 • Robert Gilman
Diversity As A Territory
BFNow Self-Study Module 5 - Exploration 5
May 20, 2025 • Robert Gilman
Group Optimal Zone Resilience
BFNow Self-Study Module 5 - Exploration 4
May 20, 2025 • Robert Gilman
© 2026 Context Institute · Privacy ∙ Terms ∙ Collection notice
Start your SubstackGet the app
Substack is the home for great culture